Bài viết được thực hiện bởi nhóm CONQ013
Bổ sung Co-author: Ngo Tinh Giang Nguyen
I. Tổng quan: AI là gì và các lĩnh vực chính của AI
Artificial Intelligence (AI) – hay Trí tuệ nhân tạo – là một lĩnh vực khoa học máy tính rộng lớn tập trung vào việc tạo ra các hệ thống có khả năng thực hiện những nhiệm vụ được xem là yêu cầu “trí tuệ” như con người, chẳng hạn như học từ dữ liệu, nhận diện mẫu, hiểu ngôn ngữ và ra quyết định. AI không chỉ là một công nghệ duy nhất, mà là một hệ sinh thái gồm nhiều lĩnh vực khác nhau, mỗi lĩnh vực giải quyết một nhóm bài toán riêng và có bộ công cụ, thuật toán đặc trưng. Việc hiểu rõ các lĩnh vực này ngay từ đầu là điều quan trọng để bạn chọn đúng hướng học và định vị nghề nghiệp chính xác.
Các bài toán trong thế giới thực rất đa dạng: có bài toán liên quan đến hình ảnh/video, có bài toán liên quan đến ngôn ngữ, có bài toán liên quan đến dữ liệu tabular, và mỗi loại bài toán đòi hỏi kiến thức và kỹ thuật đặc thù để giải quyết. Các lĩnh vực tiêu biểu trong AI ngày nay bao gồm:

Hình ảnh được tạo bởi AI Nano Banana Pro dựa trên nội dung của nhóm
1. Machine Learning (ML) – Học máy
Là nền tảng giúp máy học từ dữ liệu và cải thiện hiệu suất theo thời gian mà không cần lập trình thủ công các quy tắc. Nó cung cấp các thuật toán để tìm ra mẫu, dự đoán, phân loại và phát hiện xu hướng trong dữ liệu lớn. Đây là lĩnh vực rộng nhất, đóng vai trò “hệ điều hành” cho hầu hết các domain còn lại.
Trong thực tế:
- Ứng dụng chính như: Hệ gợi ý (Netflix, YouTube), lọc spam email, dự đoán giá/chi phí, phân tích rủi ro tài chính, mô phỏng behavior người dùng.
Các task nhỏ thường gặp:
- Hồi quy (Regression) : Dự báo các giá trị liên tục (ví dụ: dự đoán doanh thu, dự đoán giá nhà).
- Phân loại (Classification) : Phân loại dữ liệu vào các nhóm/nhãn khác nhau (ví dụ: phân loại khách hàng có khả năng rời bỏ dịch vụ hoặc ngừng mua hàng của doanh nghiệp hay không).
- Phân cụm (Clustering) : Phân nhóm dữ liệu chưa gắn nhãn dựa trên mức độ tương đồng giữa các điểm dữ liệu.
- Giảm chiều dữ liệu (Dimensionality Reduction) : Giảm số lượng biến/features đầu vào để tăng tốc tính toán và giảm nhiễu, đồng thời giữ lại phần thông tin quan trọng nhất.
Mỗi nhiệm vụ trên đều có các thuật toán kinh điển (ví dụ: hồi quy tuyến tính, cây quyết định, k-means, PCA, v.v.) hỗ trợ. Nắm vững những khái niệm và thuật toán cơ bản này là bước đầu tiên quan trọng để xây dựng bất cứ ứng dụng AI nào.
2. Deep Learning (DL) – Học sâu
Học sâu là một nhánh của học máy sử dụng các mạng neural đa lớp (multilayer neural networks) để xử lý dữ liệu phức tạp. Các mô hình học sâu mô phỏng cấu trúc của bộ não con người qua nhiều tầng “neurons”, giúp học và trích xuất đặc trưng mức cao tự động. Nhờ cấu trúc linh hoạt này, học sâu mang lại sức mạnh to lớn cho hầu hết các hệ thống AI tiên tiến ngày nay.
- Ví dụ, các ứng dụng thị giác máy tính hiện đại, hệ thống dịch máy, nhận diện giọng nói, và cả xe tự hành đều dựa vào học sâu. Nhiều mô hình học sâu lớn (chẳng hạn Transformer) còn là nền tảng của các mô hình ngôn ngữ lớn (LLM), chịu trách nhiệm cho các ứng dụng tạo sinh nội dung như ChatGPT hay Bard.
3. Computer Vision (CV) – Thị giác máy tính
Thị giác máy tính là công nghệ cho phép máy móc tự động nhận diện và phân tích hình ảnh hoặc video. Các hệ thống CV sử dụng AI/ML để trích xuất đặc trưng từ ảnh và thực hiện những nhiệm vụ như:
- Nhận diện đối tượng (Object Detection): Xác định và định vị các đối tượng trong ảnh/video (ví dụ: phát hiện người đi bộ, xe cộ trong ảnh giao thông).
- Phân loại ảnh (Image Classification): Xác định lớp của toàn bộ hình ảnh (ví dụ: phân loại ảnh là “cảnh thiên nhiên”, “đường phố”, “nội thất”, v.v.).
- Theo dõi đối tượng (Object Tracking): Theo dõi chuyển động của các đối tượng đã được nhận diện qua nhiều khung hình video.
- Phân đoạn ảnh (Segmentation): Chia ảnh thành các vùng tương ứng với từng đối tượng (ví dụ: đánh dấu chính xác hình dạng của xe và người trong ảnh).
Nhiều hệ thống thị giác máy tính hiện đại áp dụng các mạng học sâu như CNN để tăng độ chính xác. Ví dụ, camera an ninh có thể dùng mô hình CV để phân tích video và tự động cảnh báo khi phát hiện chuyển động đáng ngờ, hoặc ứng dụng điện thoại có thể nhận diện khuôn mặt để mở khóa thiết bị.
4. Natural Language Processing (NLP) & Large Language Models (LLMs) – Xử lý ngôn ngữ tự nhiên và Mô hình ngôn ngữ lớn
Xử lý ngôn ngữ tự nhiên bao gồm các kỹ thuật để máy hiểu và sinh ngôn ngữ con người. Ví dụ về các ứng dụng NLP là dịch tự động, tóm tắt văn bản, phân tích cảm xúc hay chatbot. Mô hình ngôn ngữ lớn (LLMs) là các mô hình học sâu được huấn luyện trên khối lượng văn bản khổng lồ, giúp chúng hiểu và sinh ngôn ngữ tự nhiên cho đa dạng tác vụ. Nhờ khả năng này, LLMs trở thành công nghệ then chốt hỗ trợ các chatbot thông minh và ứng dụng NLP hiện nay. Ví dụ, LLMs có thể trả lời câu hỏi, viết mã code hoặc soạn thảo văn bản, như ChatGPT, Bard, hay Llama. Các kỹ thuật phụ trợ như Prompt Engineering (thiết kế câu lệnh đầu vào) và Retrieval-Augmented Generation (RAG) được phát triển nhằm tối ưu khả năng của LLM bằng cách cho phép mô hình truy xuất thông tin từ nguồn tri thức bên ngoài trước khi tạo câu trả lời.
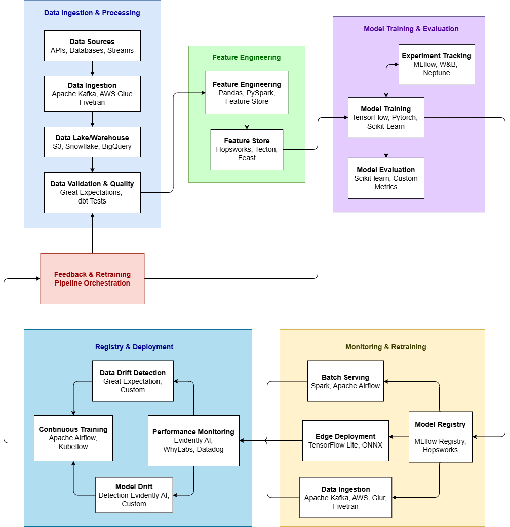
II. Quy trình xử lý AI Pipeline & Vai trò phụ trách tương ứng trong hệ thống thực tế

Diagram mô tả quy trình AI/ML end-to-end
Bảng sau thể hiện toàn bộ chu trình phát triển và vận hành hệ thống AI/ML, đồng thời gắn liền với vai trò phụ trách chính và vai trò hỗ trợ ở từng bước. Điều này giúp bạn hiểu rõ ai làm gì trong một dự án AI thực tế, từ việc chuẩn bị dữ liệu, huấn luyện và triển khai mô hình đến giám sát và tái huấn luyện khi cần — phản ánh đúng cách các team kỹ thuật tổ chức công việc trong môi trường sản xuất.
| STT | Giai đoạn | Mục tiêu chính | Nội dung cốt lõi | Công cụ tiêu biểu | Người phụ trách chính | Vai trò hỗ trợ | Trách nhiệm chính |
|---|---|---|---|---|---|---|---|
| 1 | Thu thập dữ liệu | Thu thập dữ liệu thô từ nhiều nguồn | Kết nối DB, API, IoT; bảo toàn dữ liệu gốc | Kafka, AWS Glue, Fivetran | Data Engineer | MLE, MLOps, DS | Thiết kế & vận hành luồng thu thập; quản lý schema |
| 2 | Xử lý & chuyển đổi dữ liệu | Chuẩn hóa dữ liệu cho ML | Làm sạch, xử lý missing/outlier, chuẩn hóa, tiền xử lý | Pandas, Spark, PySpark, dbt | Data Engineer | Analytics Eng, DS | Làm sạch & chuẩn hóa dữ liệu; tạo dữ liệu train chuẩn |
| 3 | Feature Store | Lưu trữ & tái sử dụng feature | Đảm bảo feature đồng nhất giữa huấn luyện & triển khai | Feast, Tecton, Hopsworks | MLOps Engineer | Data Eng, DS | Quản lý kho feature & nhất quán dữ liệu |
| 4 | Huấn luyện & thử nghiệm mô hình | Tìm mô hình & cấu hình tốt nhất | Chọn thuật toán, tuning hyperparameters, cross-validation | Scikit-learn, PyTorch, TensorFlow | Data Scientist / AI Engineer | ML Engineer | Train model, tune, document thử nghiệm |
| 5 | Đánh giá mô hình | Kiểm chứng hiệu quả thực tế | Đánh giá trên tập test/validation bằng metric phù hợp | Accuracy, Precision, Recall, F1 | Data Scientist | Product Manager, AI Engineer | So sánh model và chọn model tốt nhất |
| 6 | Model Registry | Quản lý vòng đời mô hình | Lưu version, tái hiện, stage/approve mô hình | MLflow, Hopsworks | MLOps Engineer | DS, ML Engineer, AI Engineer | Lưu trữ & theo dõi phiên bản mô hình |
| 7 | Triển khai mô hình | Đưa mô hình vào production | Real-time/batch/edge inference; API hoá mô hình | FastAPI, Triton, Airflow | ML Engineer / AI Engineer | MLOps, DevOps | Deploy & vận hành mô hình cho user/ hệ thống |
| 8 | Giám sát | Phát hiện suy giảm hiệu năng | Theo dõi accuracy, latency, data/ concept drift | Evidently AI, WhyLabs, Prometheus | MLOps Engineer / ML Engineer | DS, AI Engineer | Giám sát hiệu suất mô hình & dữ liệu |
| 9 | Continuous Training | Giữ mô hình luôn cập nhật | Tự động retrain theo thời gian/dữ liệu/perf | Airflow, Kubeflow, Prefect | MLOps Engineer / AI Engineer | ML Engineer, DS | Tự động kích hoạt retraining khi cần |
III. Kiến thức AI nền tảng
- Toán học: Linear Algebra, Calculus, Probability & Statistics
- Lập trình: Python, xử lý dữ liệu, thử nghiệm mô hình
- Machine Learning: các loại học máy, evaluation metrics
- Deep Learning: Cấu trúc Neural Networks (CNN, RNN, Transformer)
- Generative AI & LLMs: Prompting, Fine-tuning và RAG
1. Mathematics - Toán học
Toán học giúp mô tả dữ liệu dưới dạng con số, đo mức độ sai của mô hình, và chỉ ra cách điều chỉnh để học tốt hơn. Từ đó, có thể hiểu toán là ngôn ngữ đứng đằng sau quá trình AI học từ dữ liệu bằng cách thử và sửa sai.
1.1. Linear Algebra – Khi mọi thứ trở thành vector và matrix
Con người dùng 5 giác quan để tiếp nhận dữ liệu, truyền dữ liệu đến não để xử lý thông tin. Nhưng với máy, do không có 5 giác quan như con người nên nó không hiểu hình ảnh, chữ viết hay âm thanh theo cách con người hiểu. Với máy, tất cả đều phải được chuyển thành con số.
Linear Algebra cung cấp cách biểu diễn đó thông qua vector và matrix. Ví dụ như một bức ảnh thực chất là một bảng số thể hiện độ sáng và màu sắc của từng điểm ảnh.

Hay, một đoạn văn bản được biến thành vector (embedding) để máy có thể so sánh mức độ giống nhau giữa các câu hay ý nghĩa.

Nói đơn giản, Linear Algebra giúp AI trả lời câu hỏi: “Làm sao biến thế giới thật thành dạng mà máy có thể xử lý?”
1.2. Calculus – Công cụ toán học giúp AI tối ưu hóa các tham số thông qua việc tính toán đạo hàm để giảm thiểu sai số của mô hình
Sau khi có dữ liệu dưới dạng số, AI bắt đầu học bằng cách đưa ra dự đoán. Nhưng dự đoán ban đầu hầu như luôn sai. Lúc này, Calculus xuất hiện để giúp AI điều chỉnh. Đạo hàm cho AI biết không chỉ là sai hay đúng, mà là sai nhiều hay ít, và cần điều chỉnh theo hướng nào. Quá trình này được gọi là Gradient Descent: AI liên tục điều chỉnh từng chút một để giảm “loss”, tức là mức độ sai tổng thể. Có thể hình dung đạo hàm giống như việc biết mình đang đi sai hướng bao nhiêu để quay đầu lại cho đúng, thay vì chỉ biết rằng mình đang sai.

1.3. Probability & Statistics – Khi AI không chắc chắn
Ngay cả khi đã học xong, AI hiếm khi chắc chắn tuyệt đối. Thay vì nói “đúng” hay “sai”, AI thường nói “khả năng cao là…”. Probability giúp AI xử lý sự không chắc chắn, còn Statistics giúp con người đánh giá kết quả của AI có đáng tin hay không. Các khái niệm như xác suất, phân phối hay Bayes cho phép AI “cập nhật niềm tin” khi có dữ liệu mới, giống như con người thay đổi suy nghĩ khi biết thêm thông tin. Đồng thời, Statistics cũng là nền tảng của các evaluation metrics đã đề cập trong phần ML, giúp ta hiểu AI đang làm tốt ở đâu và kém ở đâu, thay vì chỉ nhìn vào một con số duy nhất.

Kết luận: Toán trong AI không nhằm biến bạn thành nhà toán học. Nó tồn tại để trả lời ba câu hỏi rất thực tế: máy đang nhìn thế giới dưới dạng nào, máy biết mình đang sai bao nhiêu, và kết quả này đáng tin đến mức nào. Hiểu được điều đó, bạn sẽ không còn nhìn toán như một cơn ác mộng hay rào cản mà nó từng là, mà là như một công cụ thực tế, trực quan giúp bạn “giao tiếp” với AI.
2. Programming
Vì sao Python là ngôn ngữ chính trong AI?
Python không phải ngôn ngữ nhanh nhất hay phức tạp nhất, nhưng nó trở thành ngôn ngữ chính của AI vì dễ đọc, dễ viết và dễ thử nghiệm. Cách viết Python gần với cách con người suy nghĩ, giúp người học tập trung vào logic của bài toán thay vì cú pháp rườm rà. Hệ sinh thái thư viện phong phú cũng khiến Python trở thành “ngôn ngữ chung” của cộng đồng AI, từ nghiên cứu đến ứng dụng thực tế.
NumPy
Trong AI, dữ liệu thường tồn tại dưới dạng vector và matrix như đã nói ở phần toán. NumPy là thư viện giúp thao tác với những cấu trúc đó một cách hiệu quả. Thay vì viết vòng lặp phức tạp, NumPy cho phép xử lý hàng nghìn hay hàng triệu con số cùng lúc. Có thể hiểu NumPy là cầu nối trực tiếp giữa Linear Algebra trên lý thuyết và việc tính toán trong thực tế.

Pandas
Dữ liệu ngoài đời hiếm khi gọn gàng như trong sách. Nó có thể thiếu, sai, trùng lặp hoặc lộn xộn. Pandas tồn tại để giúp làm việc với dữ liệu dạng bảng: lọc, sắp xếp, gộp, và làm sạch dữ liệu trước khi đưa vào mô hình. Trong nhiều dự án AI, phần lớn thời gian không nằm ở việc huấn luyện model, mà là xử lý dữ liệu, và Pandas là công cụ chính cho việc đó.

Frameworks cho ML & DL
* Scikit-learn: thư viện tiêu chuẩn cho các thuật toán Machine Learning truyền thống — cung cấp API đơn giản để train, test và so sánh các mô hình như hồi quy, phân loại hay phân cụm.
* PyTorch: framework Deep Learning phổ biến, thích hợp cho nghiên cứu, prototype và triển khai mô hình neuron sâu.
* TensorFlow: framework Deep Learning phù hợp với các ứng dụng lớn và sản xuất, với hệ sinh thái đa dạng và hỗ trợ triển khai trên nhiều nền tảng
3. Machine Learning - Học máy
Machine Learning là cách máy tính học bằng việc thử đưa ra câu trả lời, nhận phản hồi đúng hoặc sai, rồi điều chỉnh để lần sau làm tốt hơn. Khác với con người, máy không cần hiểu tại sao đáp án đúng, nó chỉ cần biết lần này sai bao nhiêu và nên điều chỉnh theo hướng nào.
Một meme quen thuộc minh họa rất rõ cách Machine Learning hoạt động: người phỏng vấn hỏi “9 + 10 bằng bao nhiêu?”, câu trả lời ban đầu là 3, sai hoàn toàn. Người phỏng vấn chỉ nói “sai, phải là 19”. Lần sau, câu trả lời được điều chỉnh lên 16, rồi 18, và cuối cùng là 19. Dù phải trả lời đến lần thứ 4 mới có kết quả đúng cho phép tính 9+10 nhưng anh ta lại được tuyển.

Người trả lời không hề hiểu phép cộng, nhưng qua mỗi lần bị sửa, câu trả lời tiến gần hơn đến kết quả đúng. Đó chính là Machine Learning: không học bằng hiểu khái niệm, mà học bằng cách liên tục giảm sai số dựa trên phản hồi.
3.1. Các cách Học máy
| Hình thức học | Có đáp án? | Cách học | Ứng dụng phổ biến |
|---|---|---|---|
| Supervised Learning | Có nhãn | Máy dự đoán → so sánh với đáp án thật → điều chỉnh sai số qua nhiều lần | Nhận diện hình ảnh, lọc email spam, dự đoán giá |
| Semi-Supervised Learning | Một phần | Kết hợp dữ liệu có nhãn ít + không nhãn nhiều để học tốt hơn | Nhận diện ảnh, NLP khi dữ liệu gán nhãn khan hiếm |
| Unsupervised Learning | Không nhãn | Máy tự tìm mẫu và cấu trúc trong dữ liệu dựa trên sự giống nhau | Phân cụm khách hàng, gợi ý nội dung, giảm chiều dữ liệu |
| Reinforcement Learning | Không đáp án sẵn | Thử hành động → nhận thưởng/phạt → điều chỉnh chiến lược | Game AI, robot, xe tự lái, hệ thống điều khiển |
3.2. Evaluation metrics - Thước đo đánh giá mô hình AI
Trong Machine Learning, một mô hình chạy được không có nghĩa là chạy tốt trong thực tế. Các evaluation metric như Accuracy, Precision, Recall và F1-Score giúp ta đánh giá mô hình từ nhiều góc độ khác nhau thay vì chỉ nhìn vào một con số tổng (như accuracy), nhất là khi dữ liệu lệch hay lỗi có chi phí khác nhau. Điều này giúp chúng ta chọn metric đúng với mục tiêu bài toán, hiểu được mô hình sai ở đâu, và cải thiện hiệu quả thực tiễn của AI.
| Metric | Đo gì? | Vì sao cần học? |
|---|---|---|
| Accuracy | Tỷ lệ dự đoán đúng trên tổng số dự đoán | Đo tổng thể hiệu quả — nhưng chỉ đáng tin khi dữ liệu cân bằng. Chỉ nhìn vào Accuracy dễ gây hiểu nhầm nếu dữ liệu mất cân bằng. |
| Precision | Trong những dự đoán “có”, bao nhiêu là đúng | Quan trọng khi báo nhầm (false positive) tốn kém — ví dụ cảnh báo sai spam hay bệnh sai dương tính. |
| Recall (Sensitivity) | Trong tất cả các trường hợp “có” thực tế, mô hình bắt được bao nhiêu | Quan trọng khi bỏ sót (false negative) nguy hiểm — ví dụ phát hiện bệnh, gian lận. |
| F1-Score | Trung bình điều hòa giữa Precision & Recall | Cân bằng giữa Precision và Recall, hữu ích khi dữ liệu mất cân bằng và cần tối ưu cả hai. |
4. Deep Learning - Học sâu
Deep Learning là một nhánh đặc biệt của Machine Learning, giúp AI tự trích xuất đặc trưng từ dữ liệu thô lớn và phức tạp mà không cần con người chỉ rõ phải nhìn gì trước. Điều này khác với ML truyền thống, nơi con người thường phải thiết kế đặc trưng trước khi huấn luyện mô hình. Deep Learning được ứng dụng rộng rãi trong nhận diện hình ảnh, xử lý ngôn ngữ tự nhiên và nhiều bài toán khác mà mô tả bằng quy tắc rõ ràng là khó khăn
Những kiến trúc Deep Learning quan trọng:
4.1. CNN (Convolutional Neural Network)
CNN thường được dùng khi dữ liệu có cấu trúc không gian rõ ràng, đặc biệt là hình ảnh và video. Thay vì nhìn toàn bộ dữ liệu cùng lúc, CNN học bằng cách quan sát từng vùng nhỏ, rồi ghép các thông tin đó lại để hiểu bức tranh tổng thể. Cách này giống như mắt người quét từng chi tiết trước khi nhận ra toàn cảnh. Nhờ vậy, CNN rất hiệu quả trong các bài toán như nhận diện vật thể, khuôn mặt hay chữ viết tay.

4.2. RNN (Recurrent Neural Network)
RNN được thiết kế cho các dữ liệu có trình tự, nơi thứ tự thông tin rất quan trọng, như văn bản, âm thanh hoặc chuỗi hành động. RNN xử lý dữ liệu từng bước một và giữ lại thông tin từ các bước trước đó để đưa ra quyết định ở bước sau. Tuy nhiên, khi chuỗi quá dài, RNN dễ “quên” thông tin cũ, giống như con người nghe một câu chuyện dài nhưng không nhớ rõ phần mở đầu.

4.3. Transformer
Khi cần hiểu ngữ cảnh dài và phức tạp, Transformer ra đời để khắc phục hạn chế đó. Thay vì đọc dữ liệu từng bước, Transformer với cơ chế self-attention, có thể nhìn toàn bộ chuỗi cùng lúc và xác định phần nào quan trọng hơn phần nào. Điều này giúp nó hiểu tốt các mối liên hệ xa trong văn bản và xử lý dữ liệu hiệu quả hơn. Hầu hết các mô hình ngôn ngữ lớn hiện nay như ChatGPT đều dựa trên kiến trúc Transformer, vì nó phù hợp với các bài toán ngôn ngữ, dịch thuật và tạo nội dung.

5. Generative AI & LLMs - Xu hướng AI hiện nay
Generative AI là nhóm AI có khả năng tạo ra nội dung mới như văn bản, hình ảnh, âm thanh hay mã code, thay vì chỉ phân loại hay dự đoán. LLMs (Large Language Models) là một dạng Generative AI chuyên xử lý ngôn ngữ: đọc, viết, tóm tắt, trả lời câu hỏi. Về bản chất, LLM không “hiểu” thế giới như con người; nó học từ lượng dữ liệu khổng lồ để dự đoán token tiếp theo sao cho hợp ngữ cảnh. Khi làm việc đủ nhanh và đủ lớn, chuỗi dự đoán đó trông giống như tư duy.
5.1. Prompting
LLM không biết mục tiêu của bạn trừ khi bạn nói rõ. Prompting là cách đặt câu hỏi và cung cấp ngữ cảnh để hướng LLM tạo ra kết quả mong muốn. Prompt càng mơ hồ, kết quả càng dễ lệch; prompt càng rõ vai trò, bối cảnh và yêu cầu đầu ra, kết quả càng ổn định. Có thể hiểu prompting giống như giao việc cho người mới: nói càng cụ thể, họ làm càng đúng ý. Prompting không làm AI thông minh hơn, nhưng giúp bạn khai thác đúng khả năng mà AI đã có.
5.2. Fine-tuning
Khi cần phong cách cố định, thuật ngữ nội bộ, hoặc hành vi nhất quán, prompting thường không đủ. Fine-tuning là việc điều chỉnh mô hình bằng dữ liệu riêng để “uốn” cách phản hồi. Nó giống như đào tạo nhân viên theo văn hoá công ty: không dạy kiến thức phổ thông mới, mà dạy cách trả lời và hành xử cho đúng chuẩn. Đổi lại, fine-tuning tốn công chuẩn bị dữ liệu và cần kiểm soát tốt để tránh lệch hoặc quá khớp.
5.3. RAG (Retrieval-Augmented Generation)
Một vấn đề nổi tiếng của LLM là hallucination: trả lời nghe rất tự tin nhưng… không đúng, đặc biệt khi thiếu thông tin. RAG giải quyết bằng cách cho LLM tra cứu tài liệu thật trước khi trả lời. Quy trình đơn giản: câu hỏi → tìm nguồn liên quan (database, tài liệu nội bộ) → đưa nguồn đó vào ngữ cảnh → LLM trả lời dựa trên nguồn. Nhờ vậy, RAG giảm bịa đặt vì AI không phải “nhớ” mọi thứ, mà được “mở sách” khi cần. So với fine-tuning, RAG linh hoạt hơn khi dữ liệu thay đổi thường xuyên.
IV. Những vai trò AI đang “làm việc” trong doanh nghiệp hiện nay
Bước tiếp theo là xác định vai trò nghề nghiệp phù hợp trên thị trường. Trong thực tế, ngành AI có nhiều vị trí khác nhau, nhưng ba vai trò cốt lõi thường được nhắc đến nhiều nhất là AI Researcher, ML Engineer, và AI Engineer. Mỗi vai trò có trọng tâm công việc, kỹ năng yêu cầu, và lộ trình phát triển riêng biệt. Tuy nhiên, ranh giới giữa các vai trò đang ngày càng mờ nhạt, đặc biệt giữa kỹ sư học máy và kỹ sư AI. Điều quan trọng nhất là xây dựng nền tảng vững chắc về toán học, lập trình và hiểu biết về học máy, sau đó linh hoạt phát triển theo hướng phù hợp với sở thích và cơ hội nghề nghiệp của bản thân. Dù chọn hướng đi nào, việc liên tục học hỏi và cập nhật kiến thức là điều bắt buộc trong ngành AI đang thay đổi nhanh chóng này.
| Vai trò | Trọng tâm chính | Công việc tiêu biểu | Phù hợp với ai | Mục tiêu học vấn |
|---|---|---|---|---|
| AI Researcher | Phát triển lý thuyết và thuật toán mới | Đọc & phân tích bài báo khoa học; đề xuất & kiểm chứng giả thuyết; thiết kế thí nghiệm; viết & trình bày tại hội nghị như NeurIPS/ICML/CVPR | Người yêu nghiên cứu, thích giải bài toán chưa có lời giải, giỏi toán & lý thuyết | Master/PhD (PhD rất phù hợp) |
| ML Engineer | Đưa mô hình từ học sang sản phẩm thực tế | Xây dựng pipeline dữ liệu; huấn luyện & tối ưu; triển khai mô hình; giám sát hiệu suất | Người thích xây dựng hệ thống end-to-end với kỹ thuật phần mềm và dữ liệu lớn | Bachelor (Master giúp sâu hơn) |
| AI Engineer | Xây dựng ứng dụng AI hoàn chỉnh | Thiết kế & tích hợp ứng dụng AI; dùng LLM/GenAI; xây RAG, prompt engineering; đảm bảo an toàn AI | Người muốn tạo sản phẩm AI thực tế, thích công nghệ mới và tư duy sản phẩm | Bachelor (Master là lợi thế) |
- AI Researcher thường yêu cầu học thuật sâu và xuất bản bài báo; nhiều vị trí đòi hỏi PhD hoặc Master vì tính chất nghiên cứu lý thuyết cao và phải đọc/viết các công bố khoa học.
- ML Engineer là vai trò rất kỹ thuật – sản xuất hoá mô hình thực tế, phù hợp với người có bằng cử nhân trong các ngành liên quan và có kỹ năng trong software engineering + ML pipeline.
- AI Engineer tập trung vào ứng dụng AI vào sản phẩm thực tế, đặc biệt là tích hợp LLM và xây giải pháp hoàn chỉnh; thường yêu cầu bằng cử nhân trở lên và khả năng triển khai kỹ thuật lẫn tư duy sản phẩm hơn là đi vào lý thuyết mô hình phức tạp.
V. Bản đồ năng lực AI cho hành trình phát triển nghề nghiệp
1. Đánh giá mức độ hiểu
Trong một lĩnh vực rộng lớn và đầy những ngóc ngách như AI, chúng ta có hằng hà sa số các công cụ, thư viện có thể sử dụng chỉ với vài dòng lệnh đơn giản. Tuy nhiên, sự tiện lợi này đôi khi lại là 'con dao hai lưỡi', khiến người học dễ rơi vào trạng thái lan man, bị ngợp trước biển kiến thức khổng lồ và không biết nên bắt đầu từ đâu hay tập trung vào điều gì. Vì vậy, thông qua phần này, nhóm chúng mình muốn phân chia rõ ràng các mức độ hiểu biết để người đọc có thể tự định vị bản thân và xây dựng một lộ trình học tập hiệu quả hơn.

| Level | Mô tả ngắn gọn | Biểu hiện cụ thể |
|---|---|---|
| Level 1 – Nắm được cách làm (Know-How) | Có thể sử dụng công cụ/thư viện AI để tạo ra kết quả mà không cần hiểu cơ chế bên trong | • Gọi được API của OpenAI • Dùng scikit-learn để train model cơ bản • Chạy được code mẫu trên GitHub |
| Level 2 – Hiểu cơ bản (Understands) | Bắt đầu đào sâu cách hoạt động, hiểu được luồng dữ liệu và một số cơ chế kỹ thuật | • Hiểu input/output của từng layer trong mạng nơ-ron • Biết vì sao model bị overfitting và cách ngăn ngừa • Hiểu luồng hoạt động của RAG • Fine-tune model trên Hugging Face |
| Level 3 – Hiểu sâu (Deep Dive) | Có thể tự xây dựng và tối ưu hệ thống AI, đặt câu hỏi bản chất và viết lại thuật toán từ đầu | • Tự code lại thuật toán mà không cần thư viện • Đọc hiểu các bài paper nghiên cứu mới • Tối ưu kiến trúc model để nhanh hơn/nhẹ hơn • Replicate được kết quả nghiên cứu từ paper |
2. Những kỹ năng chuyên ngành
Trong phần trên, chúng ta đã tập trung nhắc đến 3 vị trí mà những người mới bắt đầu tìm hiểu về AI hẳn sẽ thấy xuất hiện rất nhiều khi nói về cơ hội việc làm liên quan đến AI, đó là ML Engineer, AI Engineer và AI Researcher. Nhóm mình chia các kĩ năng cần thiết thành 4 nhóm kĩ năng chính đó là Toán & Lý thuyết, Coding & Engineering, Xử lý dữ liệu và Đọc paper.

Biểu đồ radar trực quan hóa sự khác biệt về kỹ năng cần thiết. Thang điểm từ 1 (Thấp) đến 5 (Rất cao).
Có thể thấy rằng AI Researcher yêu cầu nền tảng lý thuyết và toán học rất sâu để phát triển kiến thức và thuật toán mới, trong khi ML Engineer gần với nghiên cứu hơn ở chỗ hiểu và xây dựng mô hình từ đầu đến cuối cho sản phẩm thực tế. Ngược lại, AI Engineer tập trung nhiều hơn vào việc ứng dụng các mô hình đã có vào sản phẩm, yêu cầu tư duy phát triển phần mềm và kỹ năng triển khai hệ thống thay vì khám phá thuật toán mới.
Khi nhìn vào bảng dưới đây, bạn sẽ thấy mức độ yêu cầu kỹ năng của từng role theo các nhóm kỹ năng chính — từ toán học và lý thuyết học máy đến lập trình chuyên sâu, MLOps hay LLM/GenAI — giúp bạn dễ dàng nhận ra vai trò nào cần sâu về lý thuyết, vai trò nào thiên về engineering và ứng dụng thực tế.
| Lĩnh vực | AI Researcher | ML Engineer | AI Engineer |
|---|---|---|---|
| Toán học | Chuyên sâu – nền tảng lý thuyết mạnh để phát triển thuật toán, đánh giá mô hình mới | Cần nền tảng để hiểu và áp dụng các thuật toán học máy | Cơ bản – đủ để hiểu cách mô hình hoạt động trên bề mặt |
| Machine Learning | Chuyên sâu (nhấn mạnh lý thuyết và nghiên cứu) | Thành thạo (ứng dụng mô hình, training, tuning) | Hiểu rõ – đủ để dùng/áp dụng mô hình vào ứng dụng |
| Deep Learning | Chuyên sâu – hiểu cơ chế và có thể cải tiến kiến trúc | Thành thạo – sử dụng DL cho sản phẩm & pipeline | Ứng dụng – dùng DL thông qua API/LLM/Solutions có sẵn |
| Lập trình | Thành thạo (Python, PyTorch; code nghiên cứu & thử nghiệm) | Chuyên sâu (Python, hệ thống, pipeline sản xuất) | Chuyên sâu (Backend, REST/API, ứng dụng chế tác AI) |
| MLOps / Deployment | Ít – không phải trọng tâm nghiên cứu | Chuyên sâu – tối ưu deployment, monitoring, CI/CD | Trung bình – biết deployment sản phẩm AI cơ bản |
| LLM & GenAI | Nghiên cứu & phát triển kiến thức sâu | Ứng dụng khi cần (fine-tuning, RAG) | Chuyên sâu – xây ứng dụng LLM, tích hợp RAG, Agents |
| Kỹ năng nghiên cứu | Thiết yếu – đọc/viết paper, thiết kế thí nghiệm | Ít – tập trung vào ứng dụng mô hình data sản xuất | Không bắt buộc – tập trung vào giải pháp ứng dụng |
3. Các Kỹ năng Phụ trợ
Ngoài những kỹ năng chuyên môn để xây dựng và vận hành AI, có một số kỹ năng nền tảng và kỹ năng mềm rất quan trọng mà bất kỳ ai làm việc trong ngành AI/Software đều nên trang bị. Những kỹ năng này không chỉ giúp bạn làm tốt công việc kỹ thuật, mà còn giúp phát triển sự nghiệp lâu dài và hiệu quả trong môi trường thay đổi nhanh của AI.
3.1. Nhóm Kỹ năng Kỹ thuật Nền tảng
Trước khi đi sâu vào từng role cụ thể, có một số kỹ năng kỹ thuật cơ bản nhưng thiết yếu mà ai làm AI cũng nên có:
- Version Control (Git & GitHub): GitHub không chỉ đơn giản là một nơi để lữu code, mà trong thời đại ngày nay khi việc phát triển dự án thường yêu cầu một đội ngũ nhiều người làm việc chung, thì việc biết cách công cụ quản lý phiên bản này là một kỹ năng sống còn với bất cứ nhà nghiên cứu/phát triển nào
- Linux: Hầu hết server AI chạy trên Linux. Việc thành thạo các câu lệnh Terminal (ssh, grep, chmod, nvidia-smi) là bắt buộc để thao tác với server training, thay vì phụ thuộc vào giao diện đồ họa.
- Tiếng Anh chuyên ngành: Tốc độ cập nhật của ngành AI tính bằng tuần. Khả năng đọc hiểu tài liệu (Documentation) và Paper tiếng Anh là chìa khóa để không bị tụt hậu.
3.2. Nhóm Kỹ năng Mềm & Tư duy
Trong thời đại mà công cụ AI có thể viết code, sinh mô hình, hay gợi ý giải pháp chỉ trong vài dòng lệnh, những kỹ năng sau là những yếu tố giúp con người vượt trội hơn AI:
- Tư duy Sản phẩm: Không phải lúc nào cũng cần dùng AI. Một kỹ sư giỏi phải biết khi nào nên dùng một câu lệnh if-else đơn giản thay vì build một mạng Neural phức tạp tốn kém tài nguyên. Bạn cần hiểu bài toán kinh tế của mô hình mình xây dựng.
- Kỹ năng Giao tiếp: Trừ khi bạn là một vị thần với trí tuệ toàn năng, thì sẽ chẳng có ai muốn thuê hay nghe ý tưởng của 1 người không biết ăn nói cả. Kỹ năng giao tiếp cũng là một cách để bày tỏ sự tôn trọng với người nghe. Biết ăn nói còn thể hiện sự hiểu biết của bạn khi có thể giải thích một vấn đề chuyên môn phức tạp cho những người không chuyên về lĩnh vực đó (a.k.a sếp của bạn)
- Tư duy Phản biện (Critical Thinking): Khả năng tư duy phản biện giúp bạn đánh giá mô hình, so sánh thuật toán, nhận diện bias trong dữ liệu và đóng góp các giải pháp tốt hơn, thay vì chỉ chấp nhận kết quả một cách thụ động.
Lời kết
Kết thúc bài viết này, bạn đã cùng nhóm mình đi qua một hành trình từ hiểu đúng bản chất AI, nắm rõ các mức độ hiểu biết, tới việc định hướng nghề nghiệp theo role thực tế như AI Researcher, ML Engineer và AI Engineer, rồi mở rộng sang kỹ năng chuyên ngành và kỹ năng phụ trợ cần thiết để thành công trong ngành. Điều quan trọng nhất là AI không chỉ là công cụ, mà là một hệ thống tư duy — nơi bạn cần kết hợp kiến thức nền tảng, kỹ năng lập trình, tư duy sản phẩm và khả năng học hỏi liên tục để thực sự làm việc cùng AI thay vì chỉ sử dụng nó một cách thụ động.
Trong tương lai, khả năng thích nghi và cập nhật kiến thức sẽ là yếu tố quyết định thành công — bởi AI thay đổi nhanh hơn ta tưởng, và người giữ được tinh thần học tập liên tục chính là người có lợi thế lớn nhất trong cuộc chơi này.
Chưa có bình luận nào. Hãy là người đầu tiên!